购物车
在线客服
客服
用户中心
意见反馈
暂无热线电话
返回顶部
登录
|
注册
设为首页
收藏本站
购物车
网站首页
关于我们
首饰系列
珠宝系列
居家精品
宠物生活
新闻资讯
联系我们
网站首页
>
首饰系列
>
手镯
>
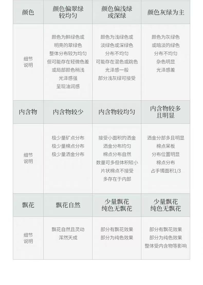
Desigual天然飘花非洲翠手镯女优质品种独龙玉镯玉石翡翠色镯子
Desigual德诗高新中式系列——天然非洲翠手镯,采用天然非洲翡翠,重量50G左右,圈号54-56(其他圈号需要联系客服)
¥
639.00
当前销售数量:
6
更多精品特惠 > >
折扣:9.14折
本单还可以继续购买
数量:
库存
500
件
商品已下架
详情
特别提示
评价
首页
上一页
下一页
尾页
特别推荐
选取天然檀木,打磨雕刻复古发簪,中式发饰品
¥28.9
销量:4227
产品简介
¥8.8
销量:3410
双面化妆镜
¥59.9
销量:3255
产品简介
¥39.9
销量:3212
材质:合金铜/贝母/水钻
尺寸:约3*3.5CM
¥68
销量:2515